项目背景
ECOE小器鬼照明始创于2001年,是中山市欧帝尔电器照明有限公司旗下主打品牌,公司总部位于广东中山,是一家集研发与生产、销售及服务为一体的创新型专业性企业,已在国内、外建立了完善的销售网络及客户服务体系,形成了五金、商照、国际、电商多渠道并肩发展的运营模式,产品涵盖光源、家居照明、灯具电器、商照定制、电工等大类。
总部位于“中国灯饰之都”广东省中山市,厂房园区占地超40000平方米,员工超1000人品牌释义
ECOE释义:
E(enduring 耐久) C(comfortable 舒适)
O(original 创新) E(extraordinary 非凡)
品牌定位:光源照明专家
核心价值:缔造非凡之光
品牌理念:健康光环境 舒适生活家,以快速满足用户需求、提供有竞争力的照明产品和服务为己任。
专业品牌,专注照明。20多年的发展,品牌一直专注于照明技术研发与应用,专注为客户提供优质的照明产品、解决方案及服务。“光耀非凡”,小器鬼照明打造光源照明专家的形象,以技术差异化为核心,品质差异化为根本,用“专业及专注”全力缔造非凡之光。
行业认可,市场褒奖。品牌历经多年发展与沉淀,广泛赢得行业内外认可,广告强势登陆CCTV,连续四年(2008-2011)蝉联国家奥体中心指定产品,先后通过ISO9001、ISO14001体系认证以及产品3C认证,与华南理工大学共建节能照明技术研发部,被评定为“国家高新技术企业”、“广东省名牌产品”、“广东省工程技术研发部”,荣获“2019光明奖、2019亮点奖”双项十大光源品牌称号等国家省市荣誉及产品专利累计近100项。

光源类-LED球泡灯

家具类-LED客卧灯

电工类-精点开关插座

工程类-LED一体化灯盘
项目目标
通过PLM的实施,规范产品开发流程,规范输入、输出、评审等过程文件的管理;所有文件完整,归档条理,使于查阅,保证开发各过程可记录,可追踪:
1) 将分散在工程师电脑中的图纸、设计资料等数据全部整理汇总,全部上传PLM系统统一管理,提高数据、资料的安全性,方便工程类文件的查询、查找;
2) 实现项目研发管理标准化,项目管理系统化,保证项目资料的齐备,项目管理过程清晰透明,节点控制有序;
3) 促进技术管理及产品管理标准化工作,规范技术文档模板以及管理体系;
4) 实现项目执行过程统计分析;
5) 实现产品、物料编码、技术文件编号等编码自动生成,使 ERP 编码与 PLM 编码保持一致,避免产品 BOM 资料中物料重码的出现;
6) 实现以零部件为核心、以产品 BOM 分段管理为索引,管理零部件数据与相关输出文档;
7) 通过建立信息化系统,保证企业的技术数据不断得到分类积累,促进企业知识可以传递,减少知识传递的成本;
8) 建立电子审核机制,避免以往人工的出错、遗忘,为实现无纸化办公铺平道路;
9) 利用 PLM 实现变更过程规范化管理,保证变更过程的追溯和控制;
10) 与ERP信息化系统实现集成,使 PLM 成为企业名副其实的设计研发管理平台及产品数据管理中心;
11) 实现衍生产品的快速设计;
12) 实现工艺设计过程数据结构化,为下游系统提供数据源。
通过现场调研与蓝图设计,结合中山欧帝尔实际的业务需求与思普丰富的咨询服务经验,思普实施团队为中山欧帝尔打造精准的产品/功能及总业务全景图模型:

中山欧帝尔业务全景图

中山欧帝尔产品框架图
一、产品管理
实施PLM管理前产品开发职责职能明确,但设计过程输出未能形成统一管理;产品系统开发过程文档的没有进行规范化整理。
实施SIPM/PLM管理后,建立系统级的平台产品分类并固化到PLM系统,形成统一的管理平台;

结构BOM

包装BOM

电子及光学BOM
二、图文档管理
实施PLM管理前电子文件在工程师电脑上各自管理,签审需要走线下纸质版签审;图档变更后,各工程师电脑的文件可能会与最新电子版不一致,文档更新后历史版本文件很难追溯。
实施SIPM/PLM管理后,将文档按照对象存储系统,定版后可以进行PDF文件签名;PLM系统上线后,所有文档的发放以系统为准,保证呈现出的是最新可用的文档,纸电统一,并且历史文档清晰可查,有利于实现统一的图纸、文件模板,利于企业标准化。
实现图文档的批量上传,并支持依据电子文件名称与系统内部零部件代号的对应关系,建立与零部件关联管理;
支持图文档与系统其他管理对象的关联管理,通过此种管理方式,只需查询到图文档的关联对象即可了解到对应的图文档信息;
三、工艺管理
在实施SIPM/PLM系统后,PLM系统提供了标准工序库管理,辅助工艺设计时选用,提升工艺设计的效率并逐步积累完善工艺基础库,提升工艺设计标准化程度,并有利于工艺知识的传承;
1) 支持对每一个零部件进行工艺路线定制,并实现工艺路线信息附属零部件进行产品间的借用;
2) 实现通过调用标准工艺路线快速定义零部件的工艺路线信息;
3) 支持标准工序基础数据库的管理,通过对标准工序的不对积累、分析、优化,提高企业的工艺设计标准化能力和水平,改善工艺设计人员的设计理念和管理水平;
4) 支持设备基础数据库的管理,满足设备管理的逐步标准化要求;

工艺路线库管理

标准工序库

设备

工艺装备

工位器具

辅料

工艺设计管理模型
四、工程管理
1) 支持电子/电气设计中以工程为龙头的数据组织方式,通过工程及关联关系能查询到所有该工程的原理图、PCB图、电子物料、电子BOM和其它设计文件;
2) 支持对工程分类的管理,并支持多种分类方式,可以新增、删除和修改分类结构;
3) 支持工程与其它电子/电气设计数据的结构管理。
五、电子电气管理
1) 支持电子物料的标准化的库管理,简化电子设计过程中获取使用电子物料的过程,使电子设计过程和结果更规范。
2) 支持原理图的结构化电子/电气BOM管理;
3) 支持原理图其它相关文档的关联管理;
4) 支持PCB图与原理图的关联管理。
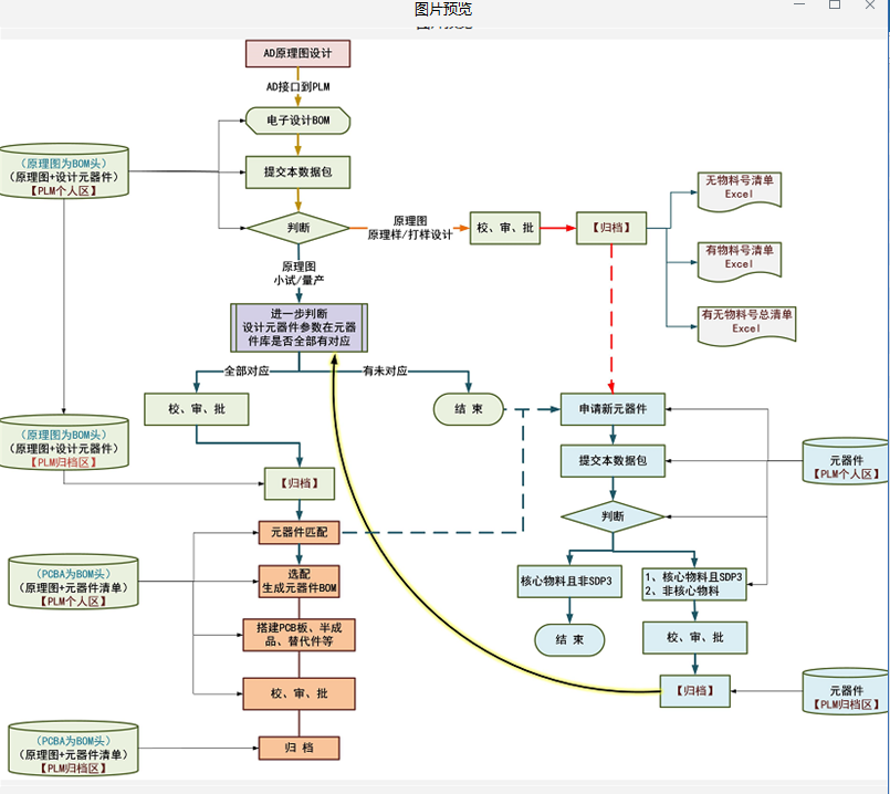
5) 支持原理图与电子物料库的匹配管理,原理图器件可以自动匹配物料库,也可以人工匹配电子物料库。

原理图分类管理

PCB图分类管理

元器件分类管理

电子物料匹配管理

原理图与元器件库数据进行匹配生成产品BOM

生成产品BOM效果图

电子设计管理模型
六、变更管理
实现SIPM/PLM系统后,变更管理全部在PLM系统完成,保证每次变更后的数据只有唯一一份,每次变更都有严格的流程把关,过程记录完整,变更历史记录也都会自动存档,变更明细化、可追溯化。

研发过程变更管理模型

通用模块/组件变更管理模型

BOM变更
七、知识管理
在实施SIPM/PLM系统后,建立知识库和标准文档库,按不同类型的知识建立知识体系,方便共享和查阅,利于知识的传承;规范设计文档模板并纳入系统集中管理,工程师统一调用,确保文件的标准化规范化;支持摘要、关键词、文件名等属性快速搜索定位,方便知识的查找、调用。

知识库

标准文档
八、流程管理
在实施SIPM/PLM系统后,流程通过系统固化并与对应的审核数据绑定,工程师只负责维护文件的正确即可确保流程的应用正确;流程执行过程中可实时查询并监控,流程的执行记录为管理改善提供数据源。

签审过程
九、电子签名管理
在实施SIPM/PLM系统后,首先对下发文档的签名使用流程审核人对文档进行签名,代替人工签名;其次,系统自动会自动将对应的文件转换为PDF格式文件,且PDF文件和源文件受权限控制浏览、下载和修改,保障了文件的安全有效;为以后无纸化办公,通过流程下发PDF签名文件做好准备。
十、编码管理
通过SIPM/PLM的实施建立了符合公司管理需求的物料编码管理方案,通过SIPM/PLM自动编码,实现一物一码。

编码器管理
十一、设计软件管理
通过设计软件接口管理,打通了设计软件与PLM系统的业务数据流,实现了设计数据在设计软件与PLM系统之间的无缝衔接
十二、发布PBOM管理
PLM系统的程序将产品数据中的物料(零部件)、BOM按PBOM包的方式发到中间表,ERP方需要将PLM传入至中间表的BOM、物料进行读取,并更新物料、BOM至ERP。同时PLM此次涉及到了替代料管理,PLM端会将BOM的替代料关系传输给中间表,由于ERP端目前没有启用替代料模块,未来如果启用替代料模块可根据PLM提供的表结构对应关系进行接口的处理开发等信息放到中间表。PLM读取总体集成框架,如下图

总体集成示意图
十三、项目管理
1) 建立一套规范研发体系,实现流程优化和产品质量可持续改进:
2) 通过PLM的实施,规范产品开发流程和与项目管理相关的业务流程;规范输入、输出、等过程文件的管理,(所有文件完整,归档条理,便于查阅);保证开发各过程可记录,可追踪,强化项目管理能力;
3) 实现信息共享和协同,更快更好实现产品并行开发工作;
4) 项目管理:实现公司研发类项目100%按新的业务流程进入系统管理
建立项目研发流程的标准化,实现不同项目类型及产品线,能快速进行项目策划
模板的作用:快速的计划编制、规范化的项目执行流程、标准的输出控制;
模板的内容:包括项目成员、计划内容、计划间关系及其输出项;
建立的模板可调整,模板调用后可作本项目的适应性修改;
模板的建立方式:先期建立起模板供调用或者在使用过程中总结,模板再优化

项目模板

在研项目监控

在研项目任务监控

在研项目成员任务监控

![]()

项目模板计划及输出符合性对照表

项目交付文件管理
十四、样品采购申请单
通过SIPM/PLM的实施关于PLM系统与OA接口对应着是系统中运行的项目,通过对项目进行发布将项目及计划项信息到中间视图中,由OA自行去获取信息

项目管理表

计划管理表

样品采购申请单管理表
总结:
数据管理成败的关键在于合理有效的组织架构和流程,因此应更重视数据质量管理配套的组织架构和流程建设,SIPM/PLM从设计到生产间的研发管理精髓,恰恰体现中山欧帝尔信息化的完整思维,为组织成长提供厚实支撑。