企业背景
郑州中原思蓝德高科股份有限公司(原郑州市中原应用技术研究所)创建于1983年,是中国较早从事建筑密封胶研究、生产、销售的高新技术企业,是原国家经贸委认定的硅酮结构密封胶生产企业,是国内同行业中产品技术含量较高、品种规格较全、产销量较多的企业。是河南省密封胶工程技术研究中心,河南省企业技术中心,密封胶材料院士工作站
公司作为国内密封胶技术的开拓者,自成立以来,始终致力于核心技术创新性和研究,承担并完成多项国家科委下达的“火炬计划”和“科技攻关计划”项目,研究成果填补中国密封胶行业多项空白。曾荣获首届全国新产品新技术交流洽谈展示会铜奖、首届全国火炬高新技术及产品展览会奖、攻关项目、新产品、河南省科技进步奖等荣誉称号,为我国密封胶行业、中空玻璃行业和建筑行业做出了突出贡献。
三十年来,公司已形成从院士到学士的多层次、科研梯队,科研人员近百人,参与并制定标准及行业标准数十项,是国内较具研发实力的密封胶高新技术企业。公司技术力量雄厚,生产、测试设备先进、齐全。拥有世界先进的全自动聚硫、硅酮、丁基、聚氨酯密封胶生产线;是国内按照“欧盟硅酮结构密封胶”标准建立了硅酮结构密封胶试验方法的企业,自主研发和引进了“欧盟硅酮结构密封胶”标准所需的全套检测设备,并申报国家数十项。
公司产品涵盖聚硫、硅酮、丁基、环氧、聚氨酯、胶膜等几大系列,广泛应用于建筑幕墙、道路桥梁、机场建造、汽车制造、太阳能光伏、LED、地铁、高铁、军工等多个领域。产品在国内众多知名工程上使用,如:国家大剧院、北京国际机场、中国国家博物馆、世博会中国馆、深圳证券交易所、上海大厦、港珠澳大桥等。
公司目前在全国设有北京、沈阳、上海、苏州、深圳、成都、中南等七大分公司及四十多个联络处,销售网络覆盖全国。并成立出口部,建立香港、德国杜塞尔多夫联络处,产品远销美国、日本、意大利、韩国、英国、迪拜、俄罗斯、澳大利亚、哈萨克斯坦、印度等四十多个国家和地区。“思藍德”已成为国内外密封胶行业公认的知名品牌。
项目目标
SIPM/PLM项目实施,达成以下目标:
l 通过项目管理、产品设计的协同,建立以设计开发为纽带的小样、配方、存储及防护、检测标准、试验结果、牌号等设计及工艺数据相关联的产品数据模型,方便用户对数据的上传、下载、查询、引用、修改、比较等操作;
l 规范研发过程管理,实现TS16949、GJB、AS9100、ISO9000研发体系落地;
l 充分利用网络的快捷和可追溯性,逐步建立电子通知、报批及审核机制,避免以往人工的出错、遗忘,为实现无纸化办公铺平道路;
l 规范文件标准,提升与产品相关的检验标准、产品说明文档、技术文档、产品规范、编码规则的规范统一管理,建立文档管理规范;
l 借助PLM系统的知识管理平台,积累设计经验,逐步建立一个科学、完善的知识库,提高研发、工艺水平。
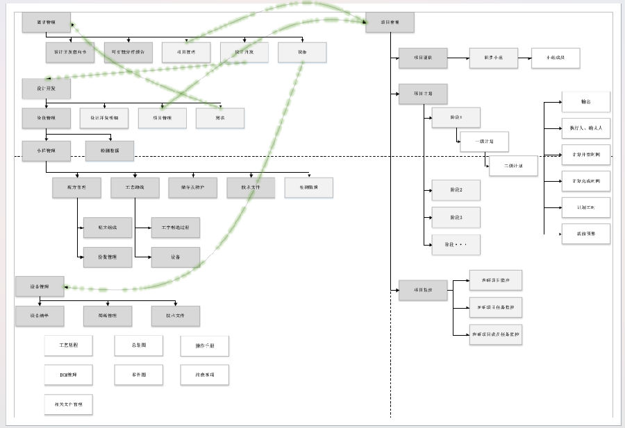
业务全景图:

业务全景图
需求管理: 针对不同产品种类的客户需求,制定相应需求属性及关联页,需求关联设计开发、项目管理、设备管理。

需求属性及关联页
项目管理:研发课题以项目形式进行管理,固化了体系流程,提升项目管理标准化,实现合同进度整体监控。系统内设置GJB、AS9100、IATF16949、ISO9000标准模板,实现项目的快速创立。

项目模板
项目管理-研发投入与支出:不同项目独立设置‘资金投入计划’和‘费用支出明细’,看板中显示‘资金投入计划’和‘费用支出明细’的总金额及‘资金状态’,当‘资金投入计划’大于‘费用支出明细’,‘资金状态’显示绿灯,为正常状态,当‘资金投入计划’小于‘费用支出明细’,显示红色警示灯。

支出与投入
项目管理-阶段完成率:项目管理看板中显示当前项目正在进行的阶段和最早未完成的阶段,并以一天为单位统计最早未完成的阶段的‘阶段完成率‘,计算逻辑为该阶段完成的计划项数量/该阶段总计划项数量。

项目管理-阶段完成率
项目管理-项目/计划项终止: 研发中的项目及已经归档计划项的终止须经过研究室主任和研发领导审批之后才可以终止,在签审完成后终止原因及文件自动关联在对应项目及计划项下。

项目/计划项终止
设计开发:一款胶产品在系统中对应一个设计开发,设计开发下关联需求、项目、样品胶小样、检测结果、配方、工艺路线、储存及防护、设备等信息。

设计开发关联页
样品管理:小样可以按照阶段分为试产小样和批产样,小样下可以上传配方编号,与目前配方本上编号一致,为日后配方的无纸化管理打下基础。

样品管理
配方管理:使用样品下设配方编号,配方编号下设置配方组成页签的管理方式,解决样品由不同两种基胶组成的问题,配方编号由系统判断唯一,保证配方的正确性。

配方管理
工艺管理:针对同一类别的胶产品,在设计时由专人在工艺路线库设置好常用工艺路线,使用人员可直接在样品下选择工艺路线,节约研发时间。
储存及防护管理:针对相同配方、相同工艺但不同包装材料或存储条件下的小样重新取号,分别进行试验并记录检测数据。

储存及防护管理
设备管理:针对设备设置相应设备属性,设备研发部门与胶产品研发部门进行数据隔离,设备开发完成后由设备工程师将设备手动共享给胶产品开发部门。
牌号管理:针对牌号,制定相应属性,属性定义下拉值,可模糊搜索不可编辑,规范属性值。
检测数据管理:针对试验数据,支持根据时间进行搜索,同时支持通过检测方法及标准对检测数据进行搜索比较,还可以针对设计开发导出选中样品及检测方法报表。

检测数据管理

检测数据报表
资料应用申请:针对系统中研发人员未参与的项目下关联的文件资料,研发人员可以通过申请资料应用申请的方式下载及调用文件,规范文件借用流程。

资料应用申请管理
建立思蓝德统一的编码体系:使用SIPM/PLM系统编码管理模块实现思蓝德产品研发过程中需求、项目、小样、技术文件等编码规则的固化并方便工程师的调用,提升获取编码的效率,提高企业编码管理的规范化和标准化。

统一编码体系

编码调用
PLM签审流程:系统根据不同对象分别建立不同的签审流程,流程可以根据提交数据的属性自动匹配路径,流转到不同签审人。

图纸审核流程
变更可追溯:每一次变更系统都会有变更记录,数据对象有变更前后数据差异比较,文件有文件的历史版本,可供查阅与下载。

变更历史
PDF工厂:实现对设计软件电子化签名,优化传统签审流程,降低企业成本,签名中带有电子签名并在受控章中自动生成签名完成时间。

PDF签名
知识库管理:知识库作为公司一个大的网盘使用。根据建好的分类,各部门均可在知识库中存放自己使用的文件,并根据不同的分类,不同的文件属性,控制用户的新建权、下载权,浏览权等。

知识库

知识库权限
总结:
1,数据管理—建立数据的报批及审核机制,实现需求管理、设计开发、技术文件等产品数据集中规范统一管理,提高产品数据的安全性及查询效率,提升公司产品数据管理水平;
2,规范集团公司数据管理标准。实现各部门研发数据既集中,又相对独立管理。提升设计研发的标准化程度和设计研发的质量;
3,知识管理—实现技术数据不断沉淀与积累,形成公司核心的数据资产。